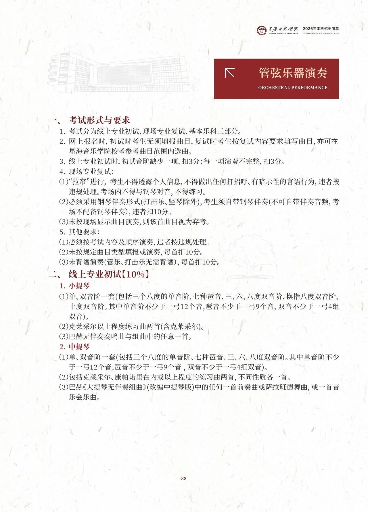
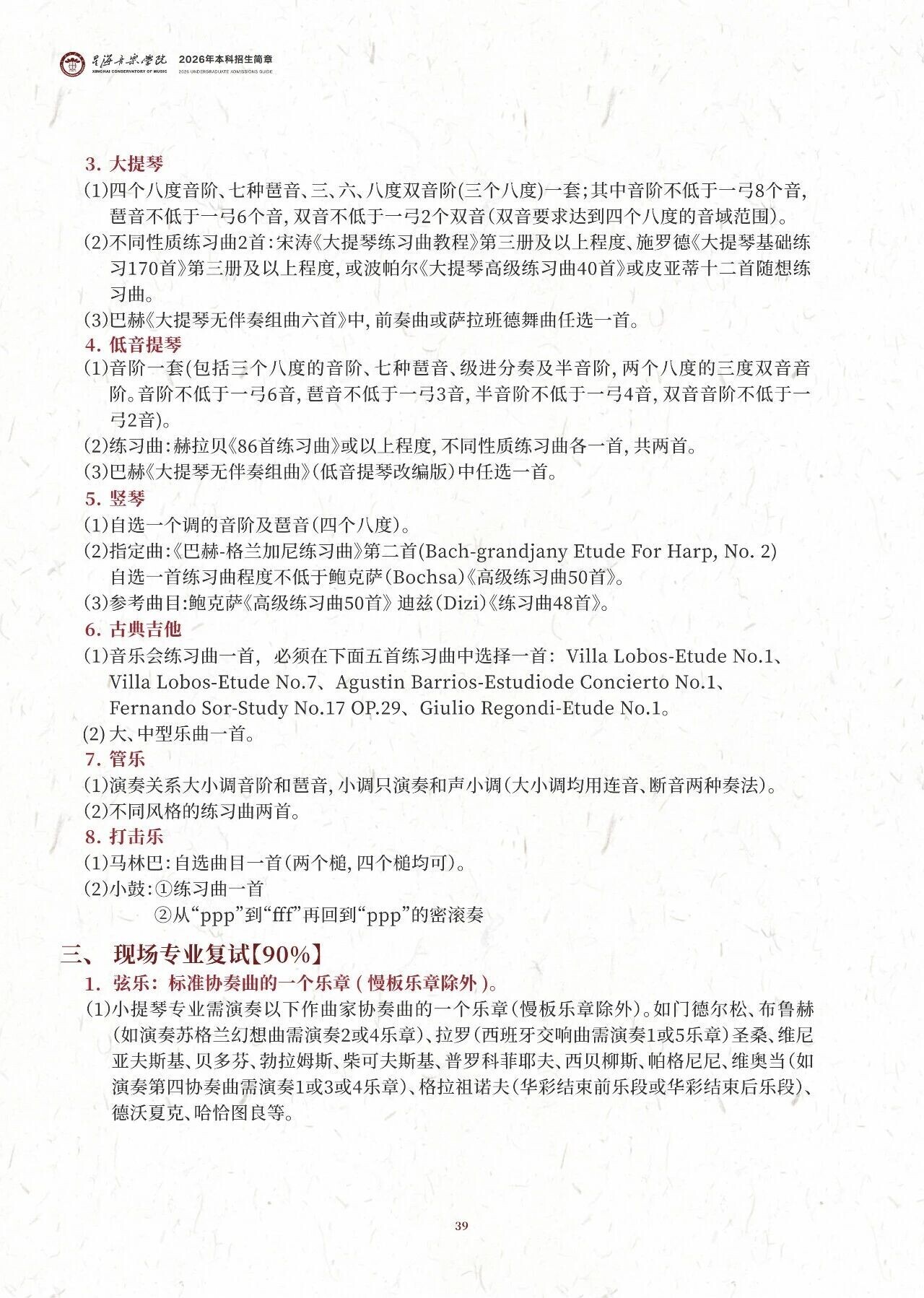
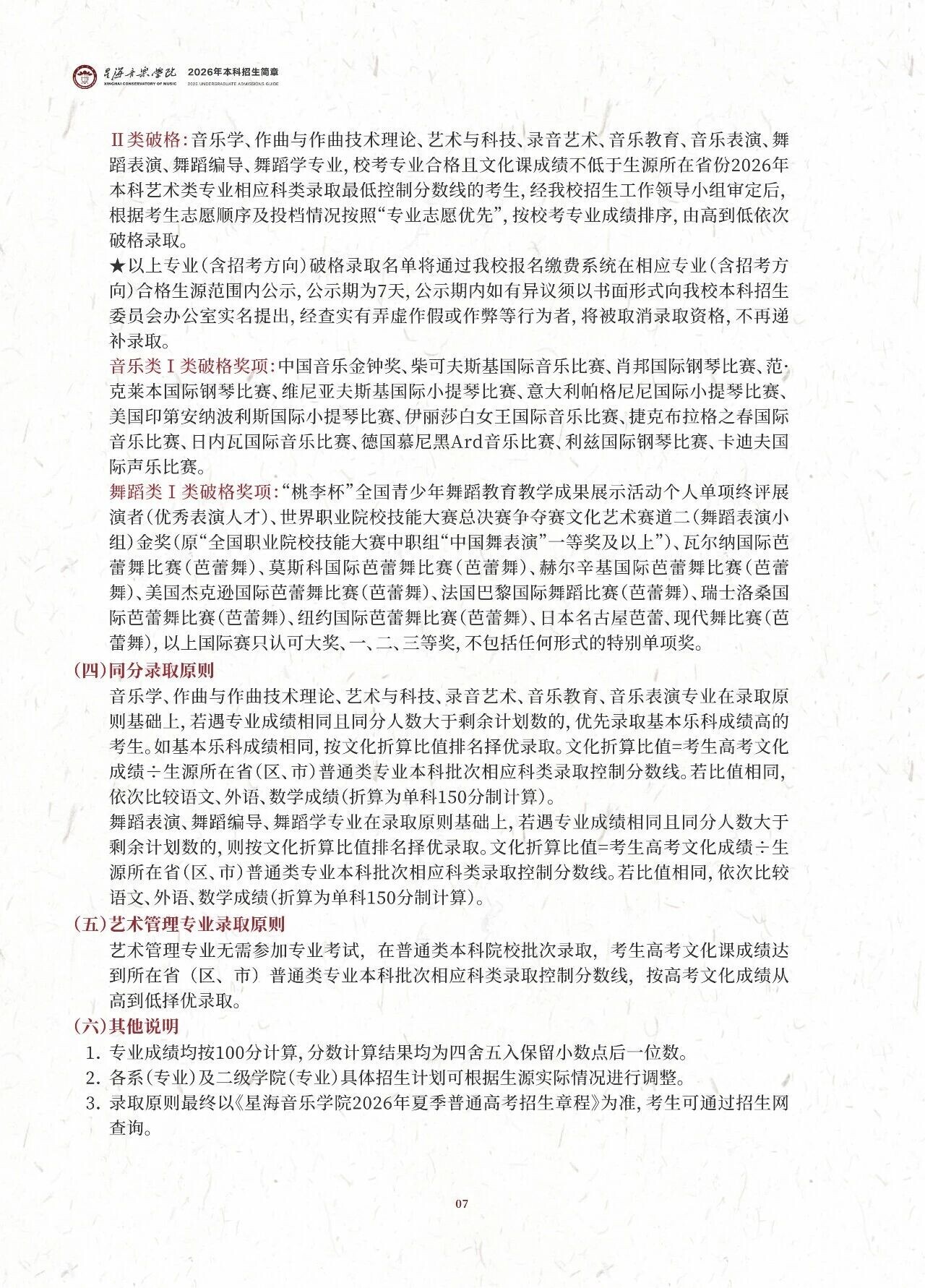
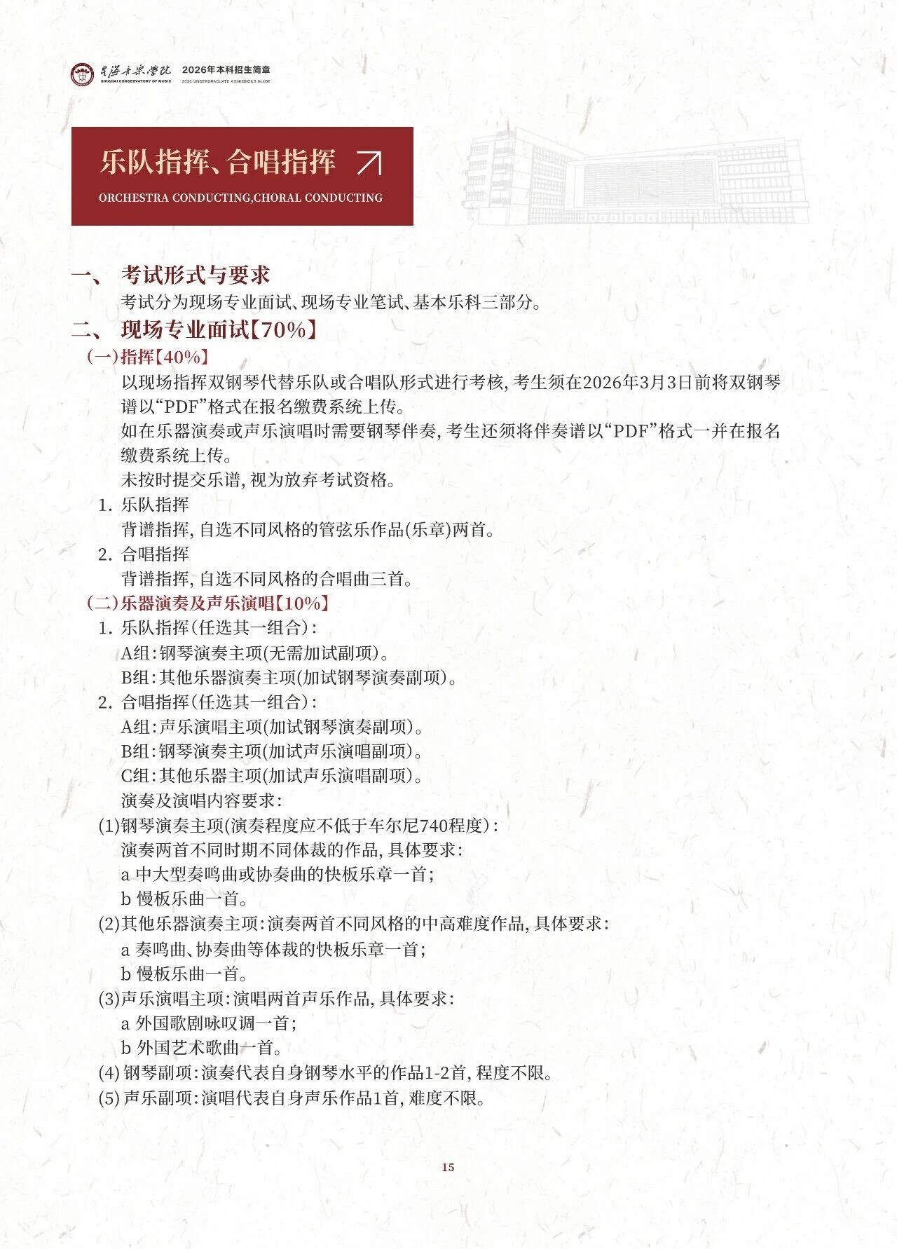
星海音乐学院
211 |
985 |
双一流 |
艺术
广东省
本科
省重点
公办
9936
求真、尚美、崇德、敬业
020-39363636
https://www.xhcom.edu.cn/
更多 >
图片
院校首页
历年分数
历年分数
历年分数
普通类
艺术类
体育类
招生计划
院校计划
投档规则(艺术)
投档规则(体育)
招生政策
招生简章
招生资讯
探校攻略
探校攻略
探校攻略
探校攻略
探校攻略
探校攻略
院校首页
> 招生简章
星海音乐学院2026年本科招生简章
2026-01-09 16:26:40 分享至:
招生简章
招生资讯
星海音乐学院2026年本科招生简章
2026-01-09 16:26:40